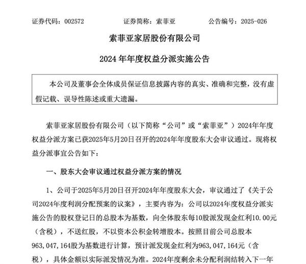
索菲亚家居股份有限公司董事会于 5 月 22 日发布公告,宣布将于 5 月 29 日(下周四)向全体股东派发现金红利约 10 亿元。这一分配方案源于公司 5 月 20 日召开的 2024 年年度股东大会,会上审议通过了《关于公司 2024 年度利润分配预案的议案》。

根据方案,公司将以 2024 年度权益分派实施公告的股权登记日的总股本为基数,向全体股东每 10 股派发现金红利 10.00 元(含税)。若以目前 963,047,164 股的总股本计算,预计派发现金红利达 963,047,164 元(含税),该金额占 2024 年净利润的 70.2%,展现出公司对股东的丰厚回馈。
2024 年,索菲亚实现营业收入 104.94 亿元,净利润 13.71 亿元,盈利能力在中国家具业位居第四,仅次于欧派家居(25.99 亿元)、敏华控股(19.03 亿元)、顾家家居(14.17 亿元)。此次大手笔分红,不仅彰显了公司稳健的经营实力,也为行业树立了积极的分红典范。
从股东收益来看,依据索菲亚 2025 年第一季度报告,前两大股东江淦钧、柯建生各持股 207,422,363 股,每人将获得 207,422,363 元的丰厚红利;第三大股东香港中央结算有限公司将获 58,130,447 元;第四大股东全国社保基金四一三组合获 20,682,968 元;第五大股东索菲亚家居股份有限公司-2024 年度员工持股计划则获 11,344,458 元。这一分配格局,既体现了对主要股东的回报,也惠及了员工持股计划,增强了公司的凝聚力。在当前家居行业竞争激烈、市场环境复杂的背景下,索菲亚凭借出色的业绩与慷慨的分红,进一步巩固了自身在行业中的领先地位。
7月8日下午,以“生态优先、绿色发展”为主题... 【详细】
2026年3月20日,莫干山中国实木定制节第三季暨... 【详细】
本次大会以“远见驭新机,AI赢未来”为核心主... 【详细】
近日,云峰莫干山生态家居有限公司(以下简称... 【详细】
采用自主研发的纳米无醛淀粉胶黏剂制备胶合板... 【详细】